3 Phase AC Generator
| Links:

The spinning magnet creates 3 sine wave voltages in the coils which is studied with SEELab3
Photo of the setup designed with FreeCAD and printed on a BambuLabs P1S. The magnet holder wasn’t symmetric enough, so I redesigned it later.
Screenshot of the FreeCAD design for the holder base.
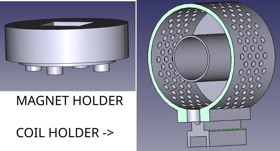
The FreeCAD designs for the coil holder and the magnet holder
Parts for 3D printing

The setup gave 3 clean sine waves with almost 120 degree phase difference between each. The small error can be attributed to mounting the coils in their sockets which have some tolerance.

